Overzicht

Geharmoniseerde sociale statuten (GSS)

Algemene informatie

Het belang van de maximale automatische toekenning van rechten

Armoede bestrijden en meewerken aan de administratieve vereenvoudiging zijn doelstellingen uit het federaal regeerakkoord. Om tot resultaten te komen, wil de federale regering de automatische toekenning van rechten met betrekking tot het sociaal statuut van personen zodra mogelijk invoeren.

De automatische toekenning van rechten komt er in wezen op neer dat van burgers niet meer wordt gevraagd om aanvragen tot rechten in te dienen of hiertoe formulieren in te vullen, indien de informatie op basis waarvan de rechten worden toegekend al beschikbaar is in een gegevensbank (een zgn. authentieke bron) bij een overheidsdienst of een instelling van sociale zekerheid.

Voor wie ?

Het automatiseren van rechten biedt verschillende voordelen.

  • Dankzij de automatische toekenning van rechten wordt vermeden dat rechten niet worden opgenomen, vaak door de maatschappelijk zwaksten.
  • De automatische toekenning van rechten vermindert de administratieve rompslomp zowel voor de burgers als voor de instantie die het recht toekent.
  • Het werken met geactualiseerde informatie uit de authentieke bron vermijdt ook maximaal de onrechtmatige toekenning van rechten.
  • Hoe meer geld kan worden uitgespaard op onnodige administratieve lasten, hoe meer er overblijft voor de afgeleide rechten zelf.

In de praktijk

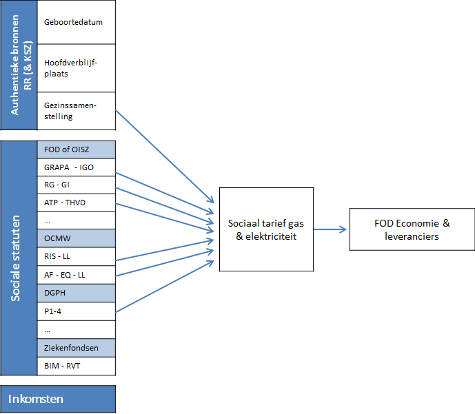
De automatische toekenning van rechten is vooral mogelijk bij zgn. afgeleide rechten, zoals de sociale tarieven voor telefoon, gas of elektriciteit of bepaalde verminderingen van belastingen en/of taksen die voortvloeien uit het sociaal statuut van de betrokkene of van een gezinslid.

Authentieke bronnen, buffergegevensbank en mobiele app

De regering heeft de KSZ ermee belast aan de instanties die aanvullende rechten toekennen een beveiligde, snelle en betrouwbare raadpleging aan te bieden van de gegevens die nodig zijn voor een correcte vaststelling van deze rechten.

Naast de raadpleging van de authentieke bronnen die prioritair blijft, heeft de KSZ een zgn. buffergegevensbank aangelegd waarin trimestriële informatie die vaak wordt gebruikt als basis voor de toekenning van de afgeleide rechten op een geactualiseerde manier tijdelijk wordt bijgehouden.

De app MyBEnefits maakt het eenvoudiger om sociale tarieven en andere kortingen toe te wijzen. Het is bedoeld voor burgers en organisaties die sociale rechten verlenen (bijvoorbeeld op het gebied van culturele en sportieve activiteiten ...).

Wat te doen voor het automatiseringsproject ?

Hoe meer instanties gebruik zullen maken van de informatie uit de buffergegevensbank of uit de authentieke bronnen, hoe beter de doelstellingen inzake armoedebestrijding en inzake administratieve vereenvoudiging zullen worden bereikt. Dit veronderstelt evenwel dat de afgeleide rechten maximaal kunnen worden vastgesteld op basis van de informatie die beschikbaar is in de buffergegevensbank of bij de authentieke bronnen.

Standardisatie

Het is noodzakelijk om de criteria voor de toekenning van de afgeleide rechten zoveel mogelijk te standaardiseren en af te stemmen op de informatie beschikbaar bij de authentieke bronnen.

Authentieke bronnen

Het netwerk van de sociale zekerheid biedt toegang tot verschillende authentieke bronnen voor de opzoeking van de nodige informatie (IGO, leefloon, …) en de gegevens met betrekking tot de leeftijd, de woonplaats en de gezinssamenstelling die vaak als criterium voor de toekenning van afgeleide rechten worden gebruikt.

Buffergegevensbank en beschikbare sociale statuten

De lijst met de voornaamste beschikbare sociale statuten kan u via deze link raadplegen

Voorwaarden

Vereiste stappen

Om de beschikbare sociale statuten te gebruiken met als doel de afgeleide rechten toe te kennen, moet u in een eerste fase een mail versturen naar external@ksz-bcss.fgov.be waarin u de context van uw verzoek toelicht en u de wettelijke basis ervan vermeldt. Op basis van de geleverde input zal een projectleider met u contact opnemen.

U heeft de lijst van de beschikbare sociale statuten geraadpleegd maar u vindt de criteria op basis waarvan uw afgeleide rechten kunnen worden toegekend niet, dan kan u een mail sturen naar external@ksz-bcss.fgov.be waarin u uw criteria voor de toekenning van afgeleide rechten in detail beschrijft. Een projectleider zal met u contact opnemen en zal u een juridisch advies bezorgen waarin rekening wordt gehouden met de afstemmings- en vereenvoudigingsmogelijkheden..

Bijkomende informatie

Twee schematische voorbeelden van het gebruik van de buffergegevensbank.